3.2 Kocioł regeneracyjny

Kontrola procesu pracy kotła regeneracyjnego
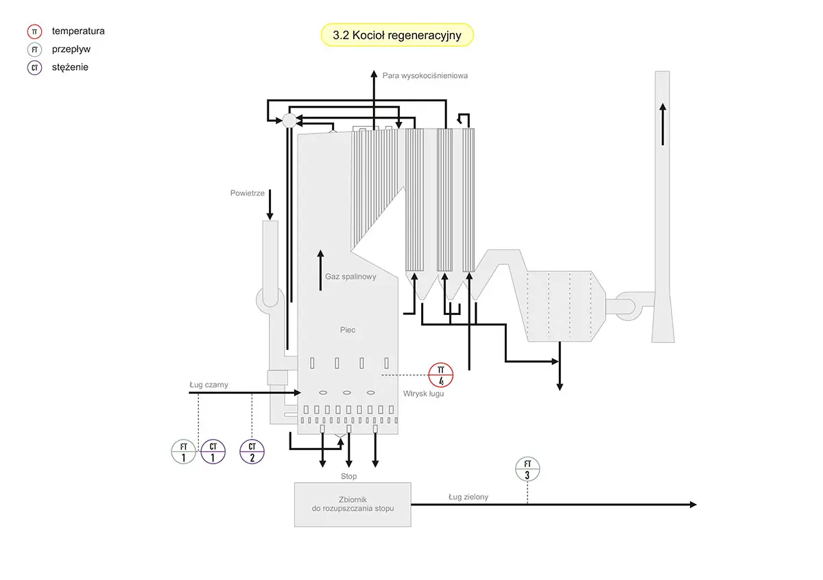
Kocioł sodowy jest kluczowym urządzeniem w papierni, które umożliwia odzyskiwanie chemikaliów i wytwarzanie energii z odpadów powstających podczas produkcji papieru. Jego głównym zadaniem jest spalanie ługu czarnego, odpadu powstającego w procesie roztwarzania drewna. Podczas spalania generowane jest ciepło, które wykorzystuje się do produkcji pary wodnej napędzającej turbiny parowe. W ten sposób kocioł produkuje energię elektryczną i cieplną na potrzeby zakładu. Dodatkowo popiół powstający w procesie spalania zawiera związki chemiczne, takie jak węglan sodu i siarczan sodu, które są odzyskiwane i przetwarzane na nowy ług biały w procesie regeneracji. Dzięki temu kocioł sodowy wspiera zrównoważone gospodarowanie surowcami i minimalizuje ilość odpadów w papierni.
Kocioł sodowy wymaga precyzyjnego monitorowania parametrów, by zapewnić efektywne spalanie ługu czarnego i odzysk chemikaliów. Najważniejsze pomiary obejmują monitoring stężeń gazów (kontrola emisji). Równie istotna jest kontrola parametrów ługu - zawartość suchej masy i stężenia, a także ciągły pomiar przepływu ługu i monitoring temperatury kotła.
Główne problemy eksploatacyjne to korozja elementów spowodowana agresywnymi związkami, zatykanie instalacji przez osady i sadze, ryzyko wybuchów pyłu oraz trudności w odzysku chemikaliów. Niestabilne spalanie może wynikać z nierównomiernego dopływu ługu, a niedostateczna kaustyzacja prowadzi do strat sodu.
Kocioł sodowy jest niezbędny dla zrównoważonej produkcji, a jego praca wymaga zaawansowanego monitoringu i regularnej konserwacji, by minimalizować awarie i utrzymać wydajność procesu przy zachowaniu wymogów środowiskowych. Panujące w na tym etapie procesu warunki wymagają zastosowania dokładnej aparatury odporniej między innymi na bardzo wysoką temperaturę, zanieczyszczenie, pyły i wilgotność.











